首页
走进青能
集团简介
企业文化
组织架构
下属企业
能源博物馆
党建群团
青能先锋
新闻中心
集团新闻
媒体关注
集团期刊
青能融媒
服务指南
便民公告
价格收费
办事服务
一窗通办
服务政策标准
服务规章制度
安全警示
优化营商环境
信息公开
领导分工
招标信息
数据开放
规章制度
政务公开
信息公开目录
信息公开指南
联系我们
96556
搜索
服务指南
Service Guide
便民公告
价格收费
办事服务
一窗通办
服务政策标准
服务规章制度
安全警示
优化营商环境
首页
服务指南
便民公告
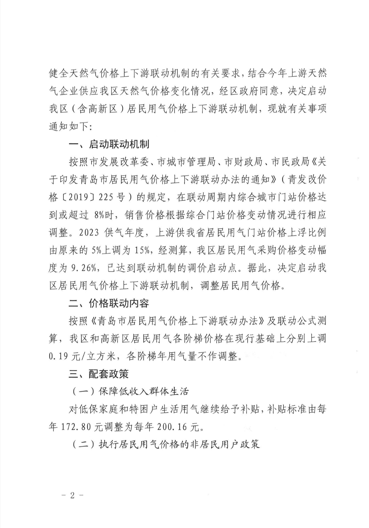
青城发改价格【2023】4号 青岛市城阳区发展和改革局 青岛市城阳区住房和城市建设管理局 青岛市城阳区财政局 青岛市城阳区民政局 关于启动城阳区(高新区)居民用气价格上下游联动机制的通知
2025-07-04
青城发改价格〔2023〕4号《青岛市城阳区发展和改革局 青岛市城阳区住房和城市建设管理局 青岛市城阳区财政局 青岛市城阳区民政局 关于启动城阳区(高新区)居民用气价格上下游联动机制的通知》.pdf
返回
上一篇:青西新发改【2023】88号 青岛西海岸新区发展和改革局 青岛西海岸新区城市管理局 青岛西海岸新区财政局 青岛西海岸新区民政局 关于启动西海岸新区居民用气价格上下游联动机制的通知
下一篇:燃气报装优惠措施公示
搜 索
选择发布年份
选择发布月份
1月
2月
3月
4月
5月
6月
7月
8月
9月
10月
11月
12月
搜 索
相关推荐
查看更多
青岛市供气价格一览表
查看更多
青残联字【2022】15号 青岛市残疾人联合会青岛市发展和改革委员会青岛市财政局青岛市城市管理局青岛市水务管理局 关于落实农村非低保残疾人家庭生活用水气暖优惠政策的通知
查看更多